2023-12-05
喜讯!AG庄闲创新药卡瑞利珠单抗联合治疗宫颈癌研究荣登《柳叶刀·肿瘤学》
近日,由华中科技大学同济医学院附属同济医院马丁院士牵头开展的“新辅助化疗联合卡瑞利珠单抗治疗局部晚期宫颈癌单臂II期研究(NACI研究)”结果发表于国际肿瘤学领域顶级期刊《柳叶刀·肿瘤学》(The Lancet Oncology,IF:51.1)[1]。研究结果显示,全分析集(FAS)人群中客观缓解率(ORR)为98%,病理完全缓解(pCR)率为38%;活动分析集(AAS)人群中ORR为100%,pCR为39%,整体安全可控。事后分析显示,影像学结果和病理学结果之间具有潜在相关。探索性分析发现,pCR患者免疫细胞浸润水平更高。作为首个报道的探索新辅助化疗激活局部抗肿瘤免疫后再联合免疫检查点抑制剂(ICI)治疗局部晚期宫颈癌的临床研究,该研究结果有望为PD-L1表达阳性的局部晚期宫颈癌患者提供治疗新选择。
NACI研究发表于The Lancet Oncology
研究背景
宫颈癌是目前困扰女性的恶性肿瘤之一,其中局部晚期宫颈癌约占宫颈癌的37%,同步放化疗为目前局部晚期宫颈癌的标准治疗,但是23.3%-34.4%患者治疗后会出现复发或转移[2]。新辅助化疗后进行根治性手术与同步放化疗有着相似的总生存期,但是前者的无病生存期(DFS)较同步放化疗相比是偏低的[3,4]。同时,9.8%-30.6%的患者对新辅助化疗响应不佳[5],超过30%的患者需要术后辅助放疗或放化疗,以上问题严重制约了新辅助化疗在局部晚期宫颈癌患者中的应用。近年来,免疫治疗在晚期或复发性宫颈癌中取得了显著进展,KEYNOTE-826研究证实免疫联合化疗较单药化疗可显著改善PD-L1阳性患者总生存期和无进展生存期[6,7]。最新的研究证实,化疗后肿瘤免疫微环境的改变可能使肿瘤对免疫治疗更加敏感,免疫联合化疗新辅助治疗有望提高患者的疗效应答[8,9]。
卡瑞利珠单抗是AG庄闲医药自主研发的人源化抗PD-1单克隆抗体,在多种类肿瘤研究中显示出良好的疗效和安全性[10]。这项Ⅱ期研究旨在评估新辅助化疗联合卡瑞利珠单抗治疗PD-L1阳性局部晚期宫颈癌患者的抗肿瘤活性和安全性。
研究设计
本研究为一项多中心、开放、单臂II期临床试验,纳入新诊断、PD-L1表达阳性(CPS ≥1)、局部晚期(FIGO为IB3、IIA2和肿瘤直径≥4cm IIB/IIIC1r期)宫颈癌患者。患者先接受1个周期诱导化疗,再接受2个周期化疗联合卡瑞利珠单抗治疗,疗效评估为完全缓解(CR)/部分缓解(PR)的患者接受手术,术后根据美国国立综合癌症网络(NCCN)指南的推荐行辅助治疗或直接进行随访,疾病稳定(SD)/疾病进展(PD)患者则接受同步放化疗。
主要研究终点为客观缓解率(ORR);次要研究终点包括病理完全缓解率(pCR)、3年/5年总生存期(OS)、3年/5年无事件生存期(EFS)、新辅助治疗相关不良事件(TRAEs)、手术切净率、手术并发症发生率和术后辅助治疗比例;探索性终点为治疗过程中血液及肿瘤局部免疫相关因子及细胞的变化,筛选预测PD-1抑制剂有效性的生物指标。
图1. 研究设计
研究结果
自2020年12月1日至2023年2月10日,共筛选117例患者,纳入85例,并接受至少一次卡瑞利珠单抗治疗。其中,82例为鳞癌,36例CPS ≥10,67例感染HPV16/HPV18(表1)。
表1. 基线特征
FAS集人群,85例患者ORR为98%,16例达到CR,pCR为38%。2例患者接受卡瑞利珠单抗治疗后退出未进行影像学评估。AAS集人群,所有患者疾病均得到缓解,ORR为100%,16例达到CR,pCR为39%(表2)。
表2. 疗效表
新辅助治疗后,81例患者接受了广泛性子宫切除术及盆腔淋巴结清扫术,其中有20例患者根据NCCN指南需要进行术后辅助治疗,16例建议术后行同步放化疗(CCRT),4例建议术后行辅助放疗。14例患者有淋巴结转移(图2)。
图2. 辅助治疗
事后亚组分析显示:CR组和PR组患者在年龄、病理类型、FIGO分期、分化分级、HPV状态等方面均无显著差异,虽然CR组患者CPS评分略高,但是差异无统计学意义(P=0.082)(表3)。
表3. 事后亚组分析表
值得注意的是,在研究期间没有报告严重的TRAEs,整体安全性可控。
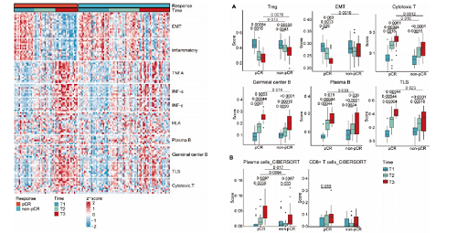
探索性分析表明,在non-pCR和pCR中没有明显的驱动突变频率和其他基因组因素的区别。通过多重免疫荧光(mIF)和免疫组化(IHC)分析发现免疫细胞丰度和肿瘤MHC-I、MHC-II的表达相关。经化疗诱导和新辅助免疫联合化疗治疗后,与治疗相关的通路分析显示,在pCR患者中EMT(上皮间质转化)明显降低,而在non-pCR患者中并未观察到这一现象;所有患者的调节性T细胞(Treg)显著降低,pCR患者降低幅度更大。相反,浆细胞、生发中心B细胞、三级淋巴结构、细胞毒性T细胞在治疗后逐渐增加,值得注意的是,pCR患者在这些方面比non-pCR显示出更显著的变化(图3)。
图3. 探索性分析
结论
新辅助化疗后进行根治性手术与同步放化疗有着相似的总生存期,但是新辅助化疗后进行根治性手术的患者如术后无危险因素则可选择不做辅助治疗,这大大降低了放疗所导致的放射性膀胱炎、放射性胃肠炎甚至肠瘘、皮肤损伤、卵巢早衰、阴道功能毁损等并发症的发生,将明显提高患者的生活质量。本项研究创新性进行了一周期的诱导化疗后进行卡瑞利珠单抗联合化疗新辅助治疗局晚期宫颈癌,显示出了良好的抗肿瘤活性,且安全性可控,有望为局部晚期宫颈癌新辅助治疗提供了新的选择。
作为创新型国际化制药企业,AG庄闲医药多年来深入践行“科技为本、为人类创造健康生活”的使命,已在国内获批上市13款自研1类创新药、1款自研2类新药及2款合作引进创新药,其中抗肿瘤创新药达9款。目前,在抗肿瘤领域,公司共有51款创新产品在研。
未来,AG庄闲医药将继续坚持“以患者为中心”的理念,重创新,强研发,力争研制出更多更好的新药,为服务健康中国、造福全球患者贡献更多力量。
声明:本文仅为展示医学研究最新进展,不代表对于治疗方法和药品的推荐,相关药品的使用请咨询专业医师。
参考文献:
[1] Kezhen Li, Jing Chen, Yingjie Hu, Yan-Zhou Wang, Yuanming Shen, Gang Chen,Jihui Ai, Ding Ma,Chaoyang Sun,et al.Neoadjuvant chemotherapy plus camrelizumab for locally advanced cervical cancer (NACI study): a multicentre, single-arm, phase 2 trial.Lancet Oncol. Published:December 01,2023. DOI:https://doi.org/10.1016/S1470-2045(23)00531-4
[2] Gadducci A, Cosio S. Neoadjuvant chemotherapy in locally advanced cervical cancer: review of the literature and perspectives of clinical research. Anticancer Res 2020; 40: 4819–28
[3] Gupta S, Maheshwari A, Parab P, et al. Neoadjuvant Chemotherapy Followed by Radical Surgery Versus Concomitant Chemotherapy and Radiotherapy in Patients With Stage IB2, IIA, or IIB Squamous Cervical Cancer: A Randomized Controlled Trial. J Clin Oncol 2018; 36(16): 1548-55.
[4] Marchetti C, Fagotti A, Tombolini V, Scambia G, De Felice F. Surv ival and toxicity in neoadjuvant chemotherapy plus surgery versus definitive chemoradiotherapy for cervical cancer: A systematic review and meta-analysis. Cancer Treat Rev 2020; 83: 101945.
[5] Gadducci A, Cosio S. Neoadjuvant Chemotherapy in Locally Advanced Cervical Cancer: Review of the Literature and Perspectives of Clinical Research. Anticancer Res 2020; 40(9): 4819-28.
[6] Colombo N, Dubot C, Lorusso D, et al. Pembrolizumab for Persistent, Recurrent, or Metastatic Cervical Cancer. N Engl J Med 2021; 385(20): 1856-67.
[7] Chung HC, Ros W, Delord JP, et al. Efficacy and Safety of Pembrolizumab in Previously Treated Advanced Cervical Cancer: Results From the Phase II KEYNOTE-158 Study. J Clin Oncol 2019; 37(17): 1470-8.
[8] Voorwerk, L., et al., Immune induction strategies in metastatic triple-negative breast cancer to enhance the sensitivity to PD-1 blockade: the TONIC trial. Nat Med, 2019. 25(6): p. 920-928.
[9] Mariniello, A., et al., Platinum-based chemotherapy attenuates the effector response of CD8 T cells to concomitant PD-1 blockade. Clin Cancer Res, 2023.
[10] Yi M, Zheng X, Niu M, Zhu S, Ge H, Wu K. Combination strategies with PD-1/PD-L1 blockade: current advances and future directions. Mol Cancer 2022; 21(1): 28.